ISO 55001:2024迭代更新:企业资产管理的四大战略转向
导语
2024年,国际标准化组织(ISO)正式发布ISO 55001:2024《资产管理管理体系要求》,取代2014版标准。此次更新不仅是技术条款的迭代,更标志着资产管理从“被动合规”向“主动创效”的战略转型。
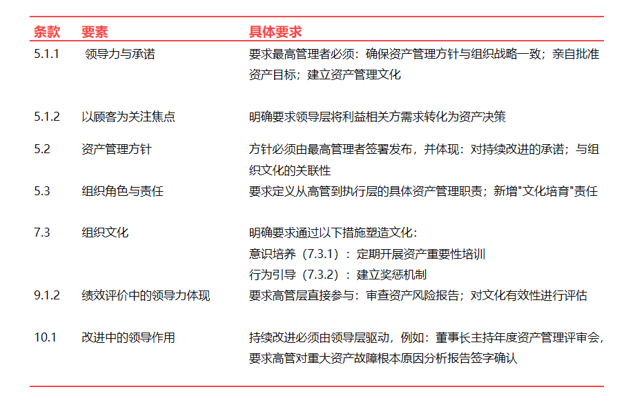
ISO 55001:2024是国际标准化组织(ISO)发布的资产管理体系标准的最新版本,作为全球通用的资产管理框架,它旨在帮助组织通过系统化的方法优化资产全生命周期管理,实现战略目标。新版ISO 55001体现出标准的演进的两大特点: 延续与改进:基于2014版,2024版进一步强化了风险思维、数字化整合和可持续性要求,反映近年来技术进步(如IIoT、AI)和ESG(环境、社会、治理)趋势对资产管理的影响。 兼容性增强:更注重与ISO 9001(质量管理)、ISO 55002(实施指南)等标准的融合协同,便于组织整合管理体系。 以下从“价值”“SAMP”“全生命周期管理”“领导力与文化”等要素角度梳理相关要求的变化,解析重资产企业如何借力新标准推动资产管理体系的建立、实施、运行及改进,实现韧性运营与可持续增长。 (一)合规达标→价值跃升 资产管理最重要的原则就是价值原则,通过资产管理长期为组织提供价值,为实现组织目标做出贡献。在旧版标准中没有提出有关资产价值管理的要求,但在新版标准中,有关资产价值的管理贯穿全文,体现在各个要素中: 根据新版标准,组织在资产管理PDCA循环及资产全生命周期管理过程中,应关注资产价值的实现,以实现资产价值的最大化。 ISO 55001:2024标志着资产管理从“合规达标”转向“价值跃升”,强调资产管理的最终目标是为组织及其利益相关方创造价值,需明确资产与业务战略的关联。新版标准所强化的战略协同性、数据驱动力及风险机遇双重视角,将成为企业资产效能跃升的关键杠杆。 (二)目标分解→策略实施 SAMP是资产管理体系中非常重要的要素,对于提高资产管理高层决策的科学性具有重要作用。ISO 55001:2024 在战略资产管理计划(SAMP)方面进行了显著优化,SAMP的定位实现了从"附属文档"到"战略中枢"的升级。在旧版体系中,SAMP是资产管理的"执行清单",侧重短期目标分解。新版体系强调SAMP的核心作用。它不仅是执行清单,更是连接组织战略与资产活动的桥梁,需体现:双向对齐:既承接企业战略(如数字化转型),又反向影响战略制定(如资产能力约束扩张计划);三层穿透:公司战略→业务单元计划→资产级行动。 应对SAMP的新要求,企业需通过"战略解码工作坊"等工具,将SAMP从文档转化为可操作的决策框架。 (三)局部、短期→全生命周期管理 资产管理提倡长期、可持续原则,资产管理应贯穿整个资产生命周期。只有建立全生命周期管理的理念,才能实现资产价值的最大化,否则可能会出现局部优化而整体不优的情形。 旧版第6.1.4条"生命周期活动管理"已要求考虑资产"从获取到处置"的阶段,但未明确使用"全生命周期"术语。新版首次在标准正文(如条款8.1.3)直接使用"全生命周期(whole life cycle)"表述,并单独列出子条款。明确全生命周期要覆盖资产规划、采购、运维、处置各阶段,要求从成本、性能、风险等多维度决策。 在实践层面,领先行业及头部企业的实践已超前于标准,先进企实践有力地推动着标准发展。企业自发实施多是局部优化,而2024版要求的是战略级全周期整合,需证明每个资产决策如何贡献组织整体价值目标,因此,标准反过来将系统性规范并加快普及先进实践。标准修订与行业实践将呈现如下互动关系: 此外,在方法论扩展上,新增对数字化工具(如数字孪生)、可持续性(如碳足迹追踪)在生命周期各阶段的应用要求。建议企业将既有生命周期管理措施按标准框架进行差距分析(GAP Analysis),重点关注新增的"可持续性绩效指标"和"数字孪生应用"要求,这正是当前实践中最常见的薄弱环节。 (四)技术管理→战略管理 在ISO 55001:2024中,"领导力与文化"的要求贯穿于多个核心条款,相较于2014版,新版标准更加强调高层管理者的主动参与和组织文化的塑造,通过管理层级的提升和管理责任的明晰确保资源分配和绩效评估与资产目标一致。 领导力与文化条款的有效实施,往往能通过认证审核中发现:企业是否真正将资产管理从"技术管理"提升到"战略管理",助力企业将资产决策与长期目标对齐。 ISO 55001:2024不仅是技术标准,更是战略管理工具。展望未来,企业资产管理的成功实施将依赖于高层承诺与跨部门协作、数据驱动的决策机制、持续改进的PDCA循环等。企业要通过加强培训积极转变员工观念来降低管理变革阻力,分阶段实施数字化工具应用、开展全生命周期成本效益分析等来不断优化提升企业资产管理水平。 您的企业是否已开始对接ISO 55001:2024?欢迎留言分享实践案例!




